Tuesday February 2026

হটলাইন

সেবা এবং ধাপ

নং শিরোনাম সেবার ধাপ কার্যকলাপ
  
সেম্পল ভাইটাল রেজিষ্ট্রেশন সিস্টেম দেখুন
মাল্টিপল ইন্ডিকেটর ক্লাষ্টার সার্ভে দেখুন
প্রধান ফসলের পূর্বাভাস জরিপ করা দেখুন
জনসংখ্যা বিষয়ক দেখুন
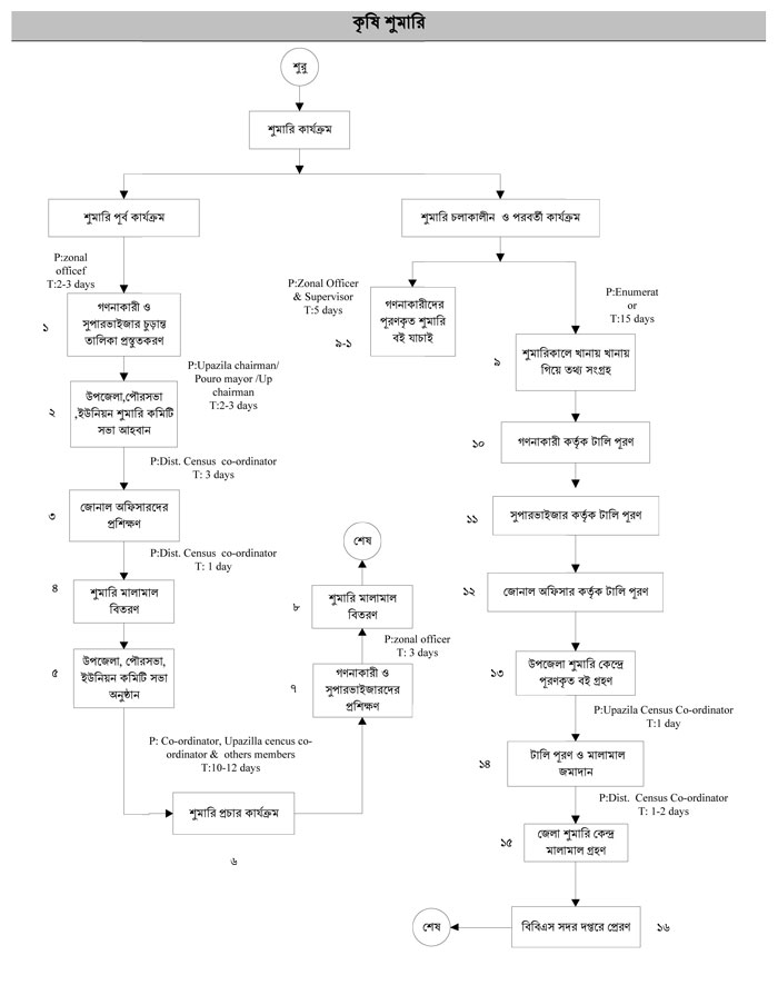
কৃষি শুমারী দেখুন
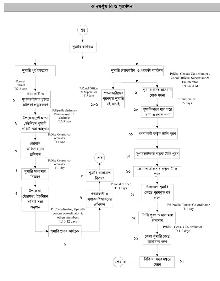
আদমশুমারী ও গৃহগননা দেখুন
অর্থনৈতিক শুমারী দেখুন
দেখছেন ১ থেকে ৭ পর্যন্ত, মোট ৭ এন্ট্রি

এক্সেসিবিলিটি

স্ক্রিন রিডার ডাউনলোড করুন